Above: TSTT’s Tier 3 data centre. Photo courtesy TSTT.
BitDepth#1409 for June 05, 2023
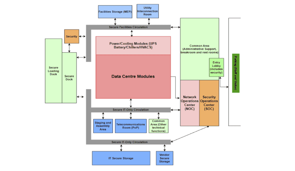
In March, the government, through iGovTT, invited tenders for a proposed Tier 4 data centre facility at Phoenix Park Industrial Estate.
Trinidad and Tobago has at least five working data centres.
Getting a response to questions on the matter took more than a month, as the query was bounced from the procurement agency, iGovTT, to the Ministry of Digital Transformation (MoDT).
The formal statement, in an email signed by Kemba Moses-Henry, Business Operations Assistant II of the ministry’s Engagement and Behavioural Communications Unit stated, “This data centre is required to service the immediate requirements for current digital transformation programmes and projects, and to support the long-term digitalisation vision for significantly enhanced resiliency and security for all government digital solutions.”
Why is it necessary to build another facility from scratch? Why not co-locate government servers in existing facilities pending an upgrade of those facilities to Tier 4 status?
“The government’s digital transformation agenda is highly focused on services to citizens and the proper management and handling of government and user data. As such, there is the conviction that the need for the government to own and manage its own data centre and associated technology to support those use-cases with highly sensitive or confidential datasets.”
One of the specifications that separates Tier 3 status from Tier 4 is the provision of electricity from two different suppliers. Trinidad and Tobago has only one, TTEC, and changing that requires an act of Parliament.
The prospectus for the MoDT project includes a solar park capable of producing 500 kilowatts of electricity. Will the government generate its own electricity for the facility in defiance of law?

A caveat in the published prospectus for the proposed data centre, notes that the project must have, “At a minimum Tier 3 certification at the point of commissioning if the elements for Tier 4 are not available within the timeline specified.”
Acknowledging the importance of the government retaining substantive control of sensitive national data, TSTT noted in a response to questions, that it has the only data centre in the Caribbean and Latin America with both TIA 942-B Rated 3 certification for infrastructure and DCOS maturity level 3 for operations.
Other data centre facilities run by Flow, AirLink and Fujitsu function at a minimum of Tier 2. Digicel announced plans for a Tier 3 facility in 2015.
Data centre certifications are a swamp land of acronyms, but the critical difference between Tier 3 and Tier 4 comes down to redundancy and uptime.
The strategic deployment of duplicate power sources, components and cooling systems raise the reliability of a data centre from 99.982% availability at Tier 3 to 99.995 availability at Tier 4.
That’s the difference between service recovery times of 1.6 hours and 26.3 minutes annually. The largely theoretical Tier 5 sets annual downtime at 5.3 minutes.
Tier 4 facilities have no single point of failure. The specification requires a duplicate, active version of every component in the data centre. That makes Tier 4 specified data centres as much as 50 per cent more expensive to build.
TSTT’s TIA 942-B Rated 3 data centre currently offers this concurrently maintainable site infrastructure.
“TSTT’s data centre services have grown exponentially over the years, to the extent that we have embarked on projects that add capacity to both our colocation services and our cloud portfolio,” the company explained.
“This increase in capacity is readily available to the Government and can be used immediately to ensure that there are no delays in the Ministry of Digital Transformation’s digital citizen road map and other key projects.”

The MoDT explained in its response that it plans public/private sector partnerships that will include the integration of local third-party data centres to support the expansion of its services.
“This will result in a general increase in the utilisation of all existing Data Centres and is not limited to Tier 3 Data Centres; the intention being that they will remain and grow,” the MoDT stated.
The Digital Transformation Ministry has specified a six-month project completion timeline after acceptance of a tender.
Some very rough calculations.
A 500Kw solar farm built to commercial standards costs around US$1 million.
Costs for Tier 4 data centre construction run to US$25,000 per Kw, suggesting an estimate of US$12.5 million for the proposed facility.
TSTT described itself as excited by the government’s planned data centre.
“TSTT stands ready and available to leverage our wealth of knowledge in the data centre and telecoms field to ensure that the national data dentre is unmatched both locally and regionally.”
TSTT is 51 per cent owned by government, which has, in practical terms, complete oversight of its operations. Competitor Liberty Global’s 49 per cent share is silent and uncompensated, pending the sale of those shares (https://bit.ly/3N993xo).
Eight years later, no buyer has emerged, leaving the organisation in Janus’ dilemma, one face toward its state owner, the other to its commercial responsibility to deliver stakeholder returns.
Is it time to remove this Chinese curtain of divided purpose before spending more than $100 million to create a data centre that already exists?







